You Tube Short: Click here!
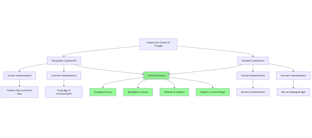
YECs are correct in insisting that creation days were normal days but wrong in proclaiming that universe and earth are young in age due to six days creation.
OECs are correct in insisting that universe and earth are ancient but wrong in insisting that creation days were meant to be vast geological ages.
While, YECs are correct about Genesis days to be normal, the usage of days aren't meant to be taken as literal natural history.
While OECs are correct about antiquity of universe and earth, the explanation of days as longer duration isn't the way original author and audience received.
Both of these schools of creationism are guilty of concordist hermeneutics (in general) and misinterpreting Genesis beyond its proper cultural context.
Both of these schools of creationism can be appreciated for their serious concern on evangelism and apologetics.
Keeping aside differences, both of these schools of creationism should work together to defend creation and grand design. They should focus on common ground rather than differences.
AI- generated summary:
***
.jpg)



0 Comments